Path 31 from C00026 to C00062

Back to all pathways

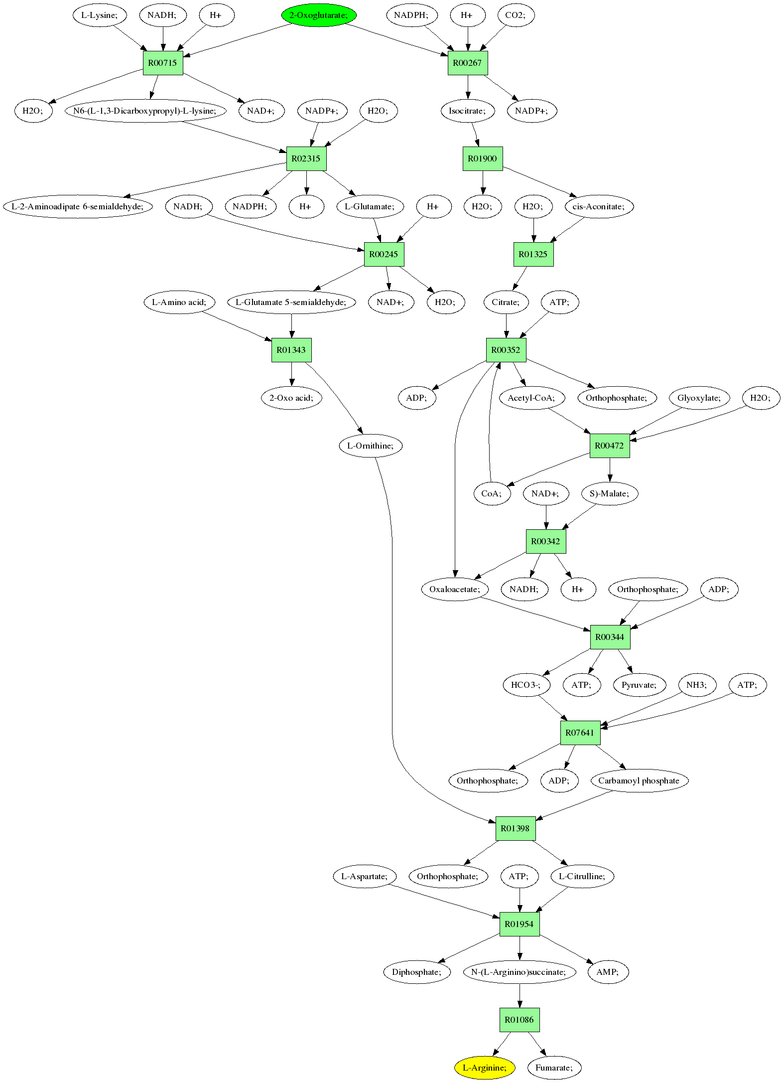
Sources: 2-Oxoglutarate; (C00026)

Target:L-Arginine; (C00062)

Z: 1.0
Composite map: C00026->C00062:[1->3,2->1,3->5,5->2,8->10,8->4]

Showing 1 best reactions for each rpair.

RPAIRReactionScoreSeq1Seq2EvalueECsEquation
RP04453R00245744TRIRE0082601Q9P8I0|PUT2_EMENI 0.01.5.1.12 L-Glutamate 5-semialdehyde; + NAD+; + H2O; <=> L-Glutamate; + NADH; + H
RP00578R01343589TRIRE0080716Q92413|OAT_EMENI e-1682.6.1.13 L-Ornithine; + 2-Oxo acid; <=> L-Amino acid; + L-Glutamate 5-semialdehyde;
RP00305R00267649TRIRE0052055P79089|IDHP_ASPNG 0.01.1.1.42 NADP+; + Isocitrate; <=> CO2; + NADPH; + 2-Oxoglutarate; + H
RP06172R00472966TRIRE0079271P28345|MASY_NEUCR 0.02.3.3.9 CoA; + S)-Malate; <=> Acetyl-CoA; + Glyoxylate; + H2O;
RP01432R013251095TRIRE0077336P19414|ACON_YEAST 0.04.2.1.3 Citrate; <=> cis-Aconitate; + H2O;
RP00576R01398453TRIRE0073937P11803|OTC_EMENI e-1272.1.3.3 Carbamoyl phosphate + L-Ornithine; <=> L-Citrulline; + Orthophosphate;
RP00602R02315707TRIRE0123631Q9P4R4|LYS9_MAGGR 0.01.5.1.10 NADP+; + H2O; + N6-(L-1,3-Dicarboxypropyl)-L-lysine; <=> L-Glutamate; + L-2-Aminoadipate 6-semialdehyde; + NADPH; + H
RP01481R01398453TRIRE0073937P11803|OTC_EMENI e-1272.1.3.3 Carbamoyl phosphate + L-Ornithine; <=> L-Citrulline; + Orthophosphate;
RP05880R003521107TRIRE0121824Q8X097|ACL1_NEUCR 0.02.3.3.8 CoA; + Citrate; + ATP; <=> Oxaloacetate; + Acetyl-CoA; + Orthophosphate; + ADP;
RP00079R00342427TRIRE0123729P17505|MDHM_YEAST e-1191.1.1.37 S)-Malate; + NAD+; <=> Oxaloacetate; + NADH; + H
RP05855R00715366TRIRE0119788Q7SFX6|LYS1_NEUCR e-1011.5.1.7 NAD+; + H2O; + N6-(L-1,3-Dicarboxypropyl)-L-lysine; <=> H+ + 2-Oxoglutarate; + L-Lysine; + NADH;
RP01830R019001095TRIRE0077336P19414|ACON_YEAST 0.04.2.1.3 Isocitrate; <=> cis-Aconitate; + H2O;
RP05067R003441827TRIRE0021957O93918|PYC_ASPTE 0.06.4.1.1 HCO3-; + ATP; + Pyruvate; <=> Oxaloacetate; + Orthophosphate; + ADP;
RP01871R01954545TRIRE0082619P22768|ASSY_YEAST e-1556.3.4.5 L-Aspartate; + ATP; + L-Citrulline; <=> Diphosphate; + N-(L-Arginino)succinate; + AMP;
RP10992R076413256TRIRE0055928O93937|PYR1_EMENI 0.06.3.5.5,2.1.3.2 NH3; + ATP; + HCO3-; <=> Carbamoyl phosphate + Orthophosphate; + ADP;
RP01297R01086542TRIRE0080268P50514|ARLZ_SCHPO e-1544.3.2.1 N-(L-Arginino)succinate; <=> Fumarate; + L-Arginine;

Pathway diagram (see pathway with molecule structures instead)