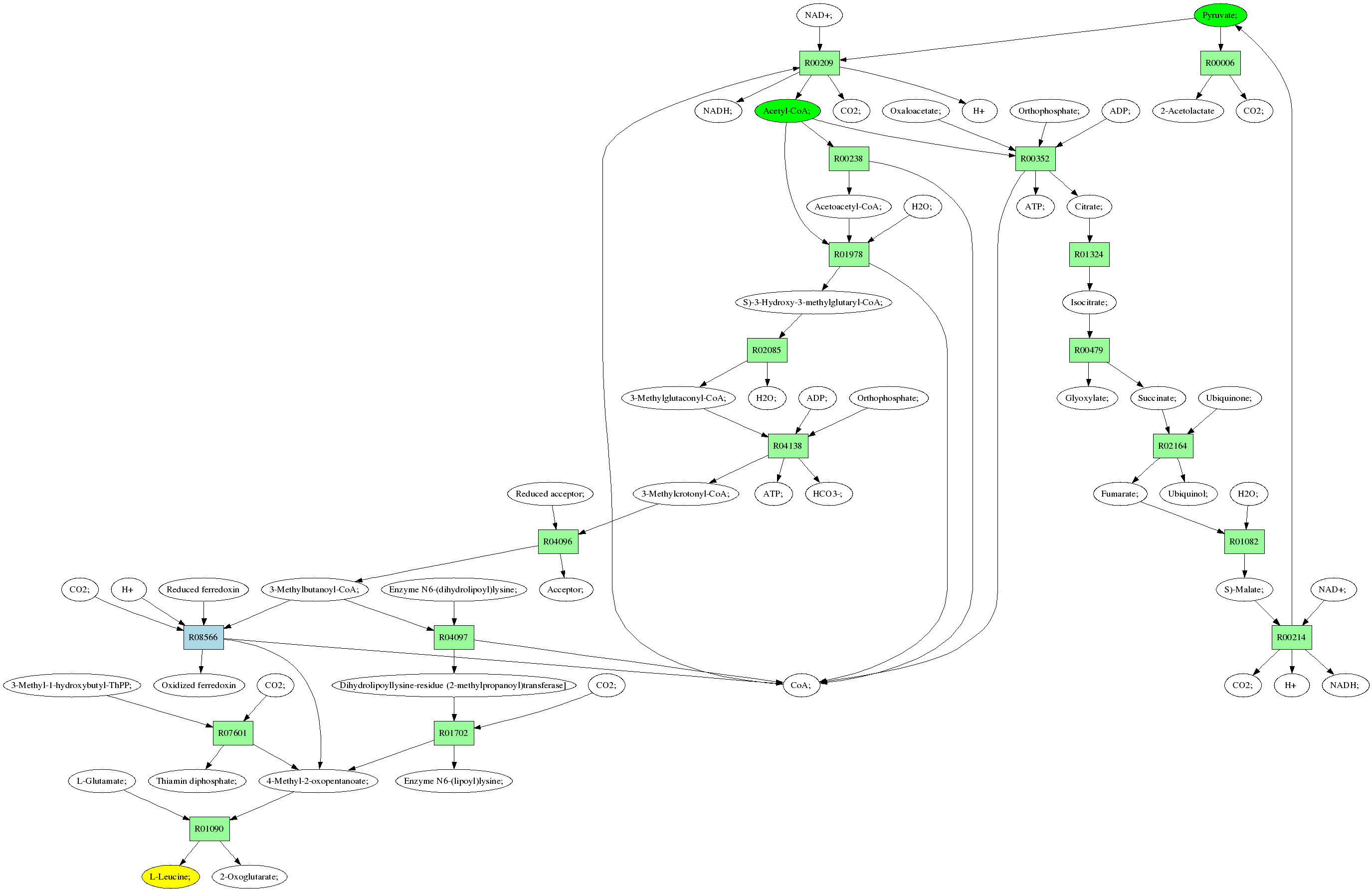
Back to all pathways
Sources: Pyruvate; (C00022)
Acetyl-CoA; (C00024)
Target:L-Leucine; (C00123)
Z: 1.0
Composite map: C00024->C00123:[49->1,49->5,50->2,50->8,50->9], C00022->C00123:[1->1,1->5,2->3,3->2,3->8,3->9]
Showing 1 best reactions for each rpair.
| RPAIR | Reaction | Score | Seq1 | Seq2 | Evalue | ECs | Equation |
|---|---|---|---|---|---|---|---|
| RP11035 | R01702 | 414 | TRIRE0056726 | Q8HXY4|ODBA_MACFA | e-115 | 1.2.4.4 | 4-Methyl-2-oxopentanoate; + Enzyme N6-(lipoyl)lysine; <=> CO2; + Dihydrolipoyllysine-residue (2-methylpropanoyl)transferase] |
| RP03767 | R04138 | 554 | TRIRE0064345 | Q9LDD8|MCCB_ARATH | e-157 | 6.4.1.4 | HCO3-; + ATP; + 3-Methylcrotonyl-CoA; <=> 3-Methylglutaconyl-CoA; + Orthophosphate; + ADP; |
| RP05880 | R00352 | 1107 | TRIRE0121824 | Q8X097|ACL1_NEUCR | 0.0 | 2.3.3.8 | CoA; + Citrate; + ATP; <=> Oxaloacetate; + Acetyl-CoA; + Orthophosphate; + ADP; |
| RP11427 | R04097 | 293 | TRIRE0120473 | P11182|ODB2_HUMAN | 4e-79 | 2.3.1.168 | 3-Methylbutanoyl-CoA; + Enzyme N6-(dihydrolipoyl)lysine; <=> CoA; + Dihydrolipoyllysine-residue (2-methylpropanoyl)transferase] |
| RP01887 | R01978 | 562 | TRIRE0075589 | P54874|HMCS_SCHPO | e-160 | 2.3.3.10 | CoA; + S)-3-Hydroxy-3-methylglutaryl-CoA; <=> Acetyl-CoA; + Acetoacetyl-CoA; + H2O; |
| RP12277 | R00238 | 420 | TRIRE0120079 | Q6L8K7|THIL_YARLI | e-117 | 2.3.1.9 | Acetyl-CoA; <=> CoA; + Acetoacetyl-CoA; |
| RP00121 | R02164 | 941 | TRIRE0121019 | Q9UTJ7|DHSA_SCHPO | 0.0 | 1.3.5.1 | Succinate; + Ubiquinone; <=> Fumarate; + Ubiquinol; |
| RP01431 | R01324 | 1095 | TRIRE0077336 | P19414|ACON_YEAST | 0.0 | 4.2.1.3 | Citrate; <=> Isocitrate; |
| RP01963 | R02085 | 128 | TRIRE0061442 | Q9JLZ3|AUHM_MOUSE | 1e-29 | 4.2.1.18 | S)-3-Hydroxy-3-methylglutaryl-CoA; <=> 3-Methylglutaconyl-CoA; + H2O; |
| RP06799 | R01978 | 562 | TRIRE0075589 | P54874|HMCS_SCHPO | e-160 | 2.3.3.10 | CoA; + S)-3-Hydroxy-3-methylglutaryl-CoA; <=> Acetyl-CoA; + Acetoacetyl-CoA; + H2O; |
| RP11034 | R07601 | 414 | TRIRE0056726 | Q8HXY4|ODBA_MACFA | e-115 | 1.2.4.4 | Thiamin diphosphate; + 4-Methyl-2-oxopentanoate; <=> CO2; + 3-Methyl-1-hydroxybutyl-ThPP; |
| RP05698 | R00006 | 793 | TRIRE0074123 | P07342|ILVB_YEAST | 0.0 | 2.2.1.6 | CO2; + 2-Acetolactate <=> Pyruvate; |
| RP00930 | R00479 | 926 | TRIRE0021758 | Q8J232|ACEA_MAGGR | 0.0 | 4.1.3.1 | Isocitrate; <=> Succinate; + Glyoxylate; |
| RP00287 | R00214 | 527 | TRIRE0062153 | P36013|MAOM_YEAST | e-149 | 1.1.1.38 | S)-Malate; + NAD+; <=> CO2; + H+ + NADH; + Pyruvate; |
| RP04394 | R00238 | 420 | TRIRE0120079 | Q6L8K7|THIL_YARLI | e-117 | 2.3.1.9 | Acetyl-CoA; <=> CoA; + Acetoacetyl-CoA; |
| RP00424 | R01090 | 480 | TRIRE0045459 | P47176|BCA2_YEAST | e-135 | 2.6.1.42 | 2-Oxoglutarate; + L-Leucine; <=> L-Glutamate; + 4-Methyl-2-oxopentanoate; |
| RP00729 | R04096 | 450 | TRIRE0108732 | Q9FS87|IVD2_SOLTU | e-126 | 1.3.99.10 | 3-Methylbutanoyl-CoA; + Acceptor; <=> 3-Methylcrotonyl-CoA; + Reduced acceptor; |
| RP05859 | R01702 | 414 | TRIRE0056726 | Q8HXY4|ODBA_MACFA | e-115 | 1.2.4.4 | 4-Methyl-2-oxopentanoate; + Enzyme N6-(lipoyl)lysine; <=> CO2; + Dihydrolipoyllysine-residue (2-methylpropanoyl)transferase] |
| RP00285 | R00209 | 576 | TRIRE0077373 | O00087|DLDH_SCHPO | e-164 | 1.8.1.4 | CoA; + NAD+; + Pyruvate; <=> Acetyl-CoA; + H+ + NADH; + CO2; |
| RP01666 | R08566 | 41 | TRIRE0081576 | O58413|VORA_PYRHO | 0.011 | 1.2.7.7 | CoA; + 4-Methyl-2-oxopentanoate; + Oxidized ferredoxin <=> 3-Methylbutanoyl-CoA; + CO2; + H+ + Reduced ferredoxin |
| RP01292 | R01082 | 633 | TRIRE0002745 | P55250|FUMH_RHIOR | 0.0 | 4.2.1.2 | S)-Malate; <=> Fumarate; + H2O; |
Pathway diagram (see pathway with molecule structures instead)
